装饰行业作为链接地产端与消费端的核心环节,涵盖住宅装修、商业空间焕新、城市更新改造等多元业务,兼具消费属性与服务属性。当前,行业正面临市场竞争同质化、核心人才流失、客户粘性不足、资源整合低效等多重挑战,传统“挂靠经营”“单兵作战”模式已难以为继。合伙人体系凭借“利益共享、风险共担、资源协同”的核心逻辑,成为装饰企业激活组织活力、整合优质资源、突破增长瓶颈的关键路径。三顾咨询深耕装饰行业管理咨询,以实战化方案助力企业搭建适配行业特性的合伙人体系,实现从“规模竞争”向“价值共创”的转型。
一、装饰行业现状:优势与痛点的双向交织
装饰行业依托城镇化推进、城市更新政策红利及消费升级需求,具备稳固的发展根基与独特优势:一是需求场景多元,住宅装修、商业空间改造、老旧小区焕新等需求持续释放,市场增量与存量空间并存;二是轻资产运营特性显著,无需重型设备投入,核心依赖设计、施工团队与资源整合能力,灵活度高;三是价值延伸空间广,可从设计施工向软装配套、智能家居、后期运维等领域延伸,打造全链条服务能力。
但与此同时,行业痛点日益凸显,成为制约企业高质量发展的瓶颈:
• 市场竞争同质化严重:中小装饰企业数量众多,多以低价竞争为手段,设计创新不足、服务标准混乱,导致利润空间持续压缩,头部企业难以形成绝对竞争优势。
• 核心人才流失率高:优秀设计师、资深项目经理是行业核心资产,但传统雇佣制下薪资激励有限,易被同行高薪挖角或自主创业,团队稳定性差直接影响项目品质与交付效率。
• 资源整合能力薄弱:前端依赖房企、物业公司等甲方资源,中端需联动优质材料供应商、专业施工队,后端缺乏稳定的客户转介绍渠道,资源分散且联动低效,获客成本居高不下。
• 挂靠模式风险频发:传统挂靠经营中,资质共享不规范、项目管控脱节、资金往来混乱,易引发质量纠纷、合规风险,同时企业难以形成自有品牌与核心竞争力。
这些痛点的核心根源,在于传统模式下“企业、人才、资源”的利益割裂。而合伙人体系通过重构利益分配与协同机制,将个体价值、资源价值与企业发展深度绑定,从根源上破解行业困局,推动行业向规范化、生态化方向发展。
二、为什么装饰行业必须搭建合伙人体系?
对于装饰行业而言,合伙人体系并非简单的模式创新,而是适配行业特性、应对市场变化的必然选择,其核心价值精准契合行业需求,体现在三大维度:
1. 绑定核心人才,筑牢创意与执行根基
装饰行业的核心竞争力源于设计创意与施工管控能力,而优秀人才是关键载体。合伙人体系打破“打工者思维”,让设计师、项目经理从“为企业服务”转变为“为自己创业”。通过毛利分成、股权绑定、工作室孵化等多元激励方式,让核心人才共享项目收益、共担经营风险,既能有效降低人才流失率,又能激发其主动提升设计品质、严控施工质量、优化客户服务的积极性,实现个人价值与企业发展的双赢。
2. 整合全域资源,构建生态协同网络
装饰行业对资源的依赖性极强,合伙人体系可实现内外部资源的高效整合与价值最大化。内部合伙人打通设计、施工、软装等部门壁垒,实现技术、经验与客户资源的内部协同;外部合伙人可链接优质甲方资源、材料供应商、物业公司、行业专家等,帮助企业快速拓展业务渠道、降低材料采购成本、提升项目承接能力。尤其在城市更新赛道中,合伙人模式可整合多专业资源,组建“微更新联合体”,适配“小而美、精而活”的项目需求。
3. 规范经营模式,降低风险提升竞争力
合伙人体系可替代传统挂靠模式,通过规范的资质共享、协议约定与流程管控,实现“合法合规、风险共担”。合伙人共同参与资质维护、项目管控与资金管理,既解决了个体资质不足的问题,又强化了企业对项目的全流程管控,有效规避质量、合规与资金风险。同时,通过合伙人的共同经营,企业可逐步打造自有品牌,积累优质案例,形成差异化竞争优势,摆脱低价竞争困境。
三、装饰行业内外部合伙人模式解析
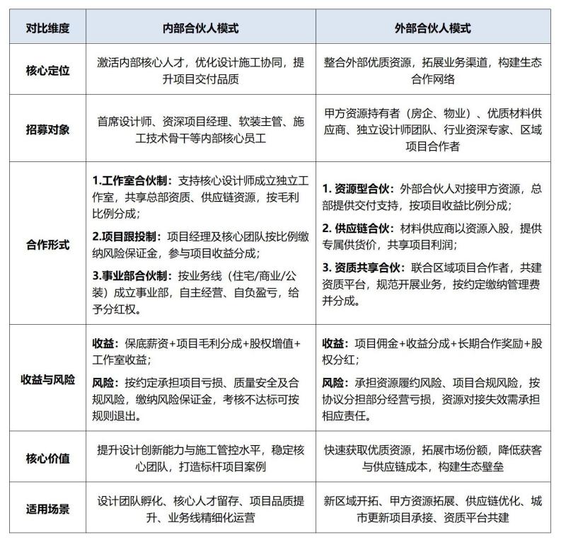
装饰行业合伙人体系需贴合“设计驱动、轻资产、强资源联动”的特性,分为内部合伙人与外部合伙人两大类型,二者功能互补、协同发力,构建“前端拓客、中端交付、后端赋能”的生态运营体系。以下通过表格清晰区分两种模式的核心要点:
装饰行业内外部合伙人模式需形成协同闭环,避免各自为战。例如,外部合伙人对接城市更新项目资源,内部设计师合伙人负责方案设计,施工合伙人负责落地执行,供应链合伙人提供优质材料,总部提供资质、质控与资金支持,多方联动实现“资源-设计-施工-收益”的良性循环。同时,需通过规范的合伙协议明确权责边界,细化出资、分红、退出机制,确保财务透明、风险共担,兼顾企业控制权与合伙人权益。
四、三顾咨询:装饰行业合伙人体系构建实战专家
装饰行业合伙人体系的搭建,需兼顾设计创意属性、资源整合需求与合规管控底线,并非简单的利益分配,而是涉及战略定位、模式选型、协议拟定、落地执行、动态优化等全流程工作,需结合企业规模、业务布局与核心资源量身定制。三顾咨询凭借多年装饰行业服务经验,以“精准适配、实战落地”为核心,为企业提供全周期合伙人体系构建服务。
三顾咨询深刻理解装饰行业痛点,熟悉住宅装修、商业公装、城市更新等细分领域的运营逻辑,曾为多家装饰企业提供合伙人体系构建、股权激励、组织优化等服务,助力企业破解人才流失、资源分散、挂靠风险等难题,实现核心团队稳定、业务规模增长与品牌价值提升。针对装饰行业特性,我们提供三大核心服务:
1. 定制化模式设计:结合企业业务类型与发展阶段,精准规划内外部合伙人体系,明确招募标准、合作形式、收益分配比例、风险分担机制与退出规则,适配设计师工作室孵化、资源整合、资质平台共建等多元需求。
2. 全流程落地支撑:协助企业拟定合伙协议、风险保证金管理办法、项目考核细则等文件,规范资质共享、资金往来与项目管控流程,规避合规风险;搭建合伙人选拔、考核、赋能、退出的全流程机制,确保体系顺畅运行。
3. 动态优化与赋能:合伙人体系落地后,持续跟踪运营效果,根据市场变化与项目执行情况,优化分红比例、考核指标与资源联动机制;为合伙人提供设计创新、施工规范、客户服务等赋能培训,提升团队专业能力与运营效率。
当前装饰行业正处于从传统挂靠模式向规范化生态模式转型的关键期,合伙人体系是企业突破增长瓶颈、构建核心竞争力的重要抓手。三顾咨询愿以专业的能力、实战的经验,助力装饰企业搭建科学完善的合伙人体系,激活人才活力、整合优质资源、降低运营风险,在行业变革中实现逆势增长,共筑共赢新生态。
如果您想结合企业实际设计合伙人方案,或需要破解人才留存、资源整合等难题,欢迎联系三顾咨询,我们将为您提供一对一专业咨询服务!
联系电话:028-85171488
官方网站:www.51sangu.com
公司地址:成都市高新区环球中心(北区)N2-1912
#装饰行业合伙人体系 #装饰企业管理咨询 #内外部合伙人模式 #三顾咨询 #装饰行业转型 #设计师合伙人制度合伙人模式 #装修公司股权设计 #设计师合伙人 #装饰企业激励机制 #内部合伙人制度 #外部资源整合 #装饰行业转型升级 #家装公司合伙人 #工装项目合伙人 #装饰行业管理体系#合伙人体系咨询#内部合伙人制度 #外部生态合作
三顾定位-定位落地实施公司-定位咨询陪跑落地-定位咨询实施落地
定位咨询落地服务-定位咨询落地实施公司排名-成都定位咨询落地实战公司
定位咨询落地服务-定位咨询服务-定位咨询专家-定位咨询年度服务-定位咨询性价比高的咨询公司
定位咨询实战公司-定位咨询年度服务-定位咨询微咨询-战略定位培训公司
战略定位微咨询公司排名-成都战略定位咨询公司排名-定位咨询与商业模式-三顾战略定位咨询

《三顾案例&部分客户》
【战略定位】蓝光集团、国机集团、广安爱众、攀钢集团、汉龙集团、中明环保、上东国际、米易县、成都市团校;
【营销定位】营门电缆、电建物业、华美牙科、多联塑胶、麦润机械、水电五局-五兴物业、睿美水族、七秒水族、1号水族、华阳客运、张飞啤酒、易中餐、阳光时代幼儿园、创新足、川府映像、悄悄小姐、华阳串根香、欧能多、达奇雅、禧滋燕、兴科锐、考拉妈妈;
【常年顾问】中国电建、多联塑胶、营门电缆、华美牙科、郫县豆瓣、豪威马术俱乐部、华阳串根香、睿美水族、文质周末、易中餐、源和森客、华阳客运、兴科锐、汇鸿教具;
【人力资源】爱众综合能源、爱众能源工程、遂宁发展水务、遂宁发展投资、光良白酒、新斯顿制药、新疆金和集团、森普管材、科理特智能科技、九州慧图、锦江绿道、扬程建设、中国海油、中国石油、华西集团、高辰建筑、文质周末、四川城建、中商国创、中德绿建、源和森客、高辰建筑、福瑞居、浩洲实业、兴科锐、百仕达装饰;
【股权激励】锦城御建筑、梦绿春天、天兴体表、四川新力葆、同创伟业、视点映画;
【市场调研】水电五局五兴物业、华西集团 、睿美水族、重庆开州调研、广安爱众、郫都区安靖镇、是钢实业、有色科技、上东国际、华阳串根香、阳光时代幼儿园;
【专项报告】东游硒荡、中晶环能、雅丽兴科技、野马汽车、张飞啤酒、成都电视台、鸿湖州际养老产业、顶火房车、锦思文化、塔山茶叶、文汉物流、新加披伊顿幼儿园、新疆金远惠、瑞吉和丰商贸、巴蜀物流、都江堰伊斯兰文化博物馆、贵州雅立包装、川信门窗;
【内训拓展】华为、中国电建、中国建设银行、掌上明珠家居、飞宇门窗、英王漆、合景泰富、宏泰集团、西南财经大学、新鲜果子、畅联物流、米袋金融。




成都管理咨询公司-重庆管理咨询公司-四川管理咨询公司-成都咨询公司-成都咨询
成都可行性研究报告-成都商业计划书-成都产业规划-成都报告撰写机构-成都专业报告撰写