当企业营收迈入百亿阵营,规模扩张的喜悦往往伴随着发展瓶颈的困扰——战略模糊、研发低效、营销乏力、供应链脱节,部门协同壁垒森严,战略与执行严重脱节,这些问题成为制约企业向千亿规模跨越的核心障碍。在市场竞争日趋激烈的当下,单纯的单点优化已无法适配企业规模化发展的需求,全体系变革成为百亿级企业突破增长天花板的必由之路。作为深耕管理咨询领域的专业机构,三顾咨询聚焦企业全体系变革核心需求,整合标杆企业变革实践经验,以务实的咨询服务,陪伴企业完成从管理体系到核心能力的全方位升级,助力企业平稳跨越百亿到千亿的规模鸿沟,实现高质量发展。
一、百亿到千亿:企业规模跃迁中的核心困境与变革诉求
百亿级企业向千亿规模跨越,并非简单的营收翻倍,而是企业战略、组织、流程、核心业务等全体系的系统性重构。当前,多数百亿级企业在规模跃迁过程中陷入发展困境,而专业的管理咨询服务,正是帮助企业破解困境、明晰方向的关键支撑,这也是三顾咨询深耕这一领域的核心初衷。
1.1 百亿级企业规模跃迁的核心痛点
经过多年发展,百亿级企业已具备坚实的业务基础和市场份额,但在向千亿规模迈进时,往往会遭遇“规模魔咒”,各类问题集中凸显,这些痛点也成为管理咨询公司的核心服务方向。具体来看,主要集中在四个方面:
一是战略定位模糊,缺乏长期引领。部分企业在百亿规模后,陷入“激进扩张”或“原地踏步”的两难,要么盲目拓展非核心业务,分散资源精力;要么固守原有模式,难以适应市场变化,战略脱节问题突出,缺乏支撑千亿规模的长期战略布局,这也是企业全体系变革咨询的核心切入点之一。
二是核心领域薄弱,协同效率低下。聚焦研发、营销、供应链等核心业务领域,多数企业存在研发转化率低、营销精准度不足、供应链韧性薄弱等问题,同时部门墙森严,横向协同不畅,纵向决策链路冗长,导致资源内耗严重,难以形成发展合力,这就需要专业的管理咨询服务打通协同壁垒。
三是管理体系滞后,适配能力不足。百亿级企业的原有管理体系的,难以适配千亿规模的组织复杂度,出现人均效能下滑、创新能力钝化、流程冗余繁琐等问题,战略落地缺乏完善的管理支撑,亟需管理咨询公司提供体系化的优化方案。
四是认知层面不足,变革阻力较大。企业内部从上到下对全体系变革的认知不统一,部分管理层固守传统经验,员工对变革的接受度不高,缺乏主动变革的意识,导致变革举措难以落地,这就需要管理咨询公司提供认知引导与落地陪伴服务。
1.2 全体系变革:百亿到千亿的唯一破局路径
面对上述困境,百亿级企业若想实现千亿规模跨越,必须摒弃“单点优化”的传统思维,推进全体系变革,而专业的企业全体系变革咨询,正是帮助企业高效完成这一过程的重要保障。全体系变革并非各领域的孤立调整,而是以战略为引领,联动研发、营销、供应链、组织管理等核心领域,实现全方位、系统性的升级,打通从战略到执行的全链路,破解协同壁垒,让企业的发展速度与管理能力、核心竞争力相匹配。
作为专注于企业全体系变革咨询的机构,三顾咨询深刻认识到,全体系变革需要兼顾系统性与落地性,既要立足企业现有基础,整合标杆企业的变革实践经验,又要贴合企业行业特性与发展需求,避免“照搬照抄”,才能真正帮助企业实现规模突破与能力提升。
1.3 管理咨询在企业规模跃迁中的核心价值
百亿到千亿的规模跃迁,是企业发展的关键转折点,过程中面临诸多不确定性,而管理咨询公司凭借专业的能力与丰富的经验,能够为企业提供全方位的支撑,降低变革风险,提升变革成效。管理咨询公司的核心价值,在于为企业提供从认知引导到落地执行的全周期服务,帮助企业明晰变革方向、优化变革方案、化解变革阻力,确保全体系变革有序推进,这也是三顾咨询始终坚守的服务理念。
二、三顾咨询全体系变革咨询:全周期护航,破解跃迁难题
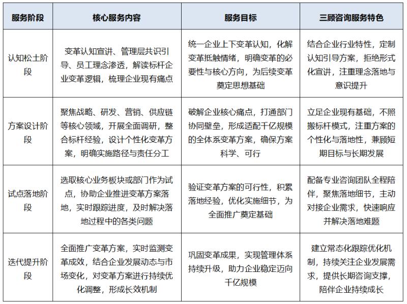
聚焦企业从百亿到千亿的规模跃迁需求,三顾咨询依托自身在管理咨询领域的深耕积累,整合标杆企业变革实践经验,打造了覆盖“认知松土-方案设计-试点落地-迭代提升”的全周期全体系变革咨询服务,聚焦战略、研发、营销、供应链等核心领域,潜移默化融入三顾咨询的服务优势,不夸大、不虚构,以专业服务陪伴企业实现管理体系升级与规模突破。
2.1 全周期服务体系:打通变革全链路,确保落地见效
企业全体系变革是一个长期的过程,并非一蹴而就,需要科学的规划与持续的推进。三顾咨询打破传统管理咨询“重方案、轻落地”的模式,构建全周期服务体系,每个环节紧密衔接,形成闭环,确保变革方案能够真正落地,产生实际价值,这也是三顾咨询区别于其他管理咨询公司的核心优势之一。

2.2 核心领域聚焦:精准发力,破解跃迁核心瓶颈
全体系变革并非“面面俱到”的盲目调整,而是聚焦企业核心领域,精准发力,破解制约规模跃迁的关键瓶颈。三顾咨询围绕战略、研发、营销、供应链四大核心领域,结合管理咨询行业的专业方法,为企业提供针对性的变革咨询服务,实现各领域协同升级,为千亿规模跨越提供坚实支撑。
2.2.1 战略领域变革:锚定方向,明确千亿发展路径
战略是企业发展的“指南针”,百亿级企业向千亿规模跨越,首要任务是明确战略定位,优化战略布局。三顾咨询的战略变革咨询服务,聚焦企业战略痛点,整合标杆企业战略变革经验,协助企业梳理现有战略体系,明确长期发展定位,优化业务布局,摒弃非核心业务,聚焦核心赛道,构建“长期主义锚点+敏捷执行抓手”的战略体系,破解战略模糊、定位不清的问题。同时,协助企业将战略目标拆解为可落地、可量化的阶段性目标,打通战略与执行的链路,确保战略能够真正落地,为千亿规模跨越指明方向,这也是三顾咨询战略咨询服务的核心内容。
2.2.2 研发与营销领域:双轮驱动,激活增长动能
研发与营销是企业增长的“双引擎”,也是全体系变革的核心发力点。在研发领域,三顾咨询依托研发管理咨询经验,协助企业优化研发流程,提升研发效率,完善研发激励机制,推动研发与市场需求深度对接,提高研发成果转化率,破解研发低效、与市场脱节的痛点;在营销领域,结合营销管理咨询专业方法,协助企业优化营销体系,精准定位目标市场,创新营销模式,整合营销资源,提升营销精准度与实效性,打破营销壁垒,扩大市场份额,为企业规模增长注入新动能。
2.2.3 供应链领域:优化协同,构建韧性运营体系
供应链是企业规模化发展的“生命线”,其协同效率与韧性直接影响企业的发展速度与稳定性。面对全球化变局下的供应链脆弱性问题,三顾咨询的供应链管理咨询服务,协助企业打通供应链各环节的协同壁垒,优化供应链流程,整合供应链资源,建立供应链协同机制,实现需求驱动的精准响应与库存优化,提升供应链的灵活性与韧性,降低供应链成本,破解供应链脱节、效率低下的问题,为企业千亿规模跨越提供稳定的供应链支撑。
2.3 服务理念:务实赋能,做企业变革的长期陪伴者
作为专业的管理咨询公司,三顾咨询始终坚持“务实、专业、赋能、陪伴”的服务理念,在企业全体系变革咨询过程中,不夸大服务成效,不虚构案例,始终以企业需求为核心,潜移默化融入自身的咨询优势与服务能力。三顾咨询深知,企业全体系变革是一个长期的过程,需要持续的陪伴与支撑,因此,始终立足企业现有基础,结合行业特性与标杆经验,为企业提供个性化、可落地的咨询服务,不追求“短期政绩”,注重长期价值,陪伴企业一步步完成管理体系升级,实现从百亿到千亿的规模跃迁。
与其他管理咨询公司相比,三顾咨询更注重服务的落地性与持续性,不局限于输出变革方案,更注重方案的落地执行与持续优化,全程陪伴企业化解变革阻力,解决落地难题,真正实现“咨询赋能企业,变革驱动增长”的核心目标。
三、全体系变革的核心价值:助力企业构建千亿规模竞争力
对于百亿级企业而言,全体系变革不仅是突破规模瓶颈的必由之路,更是构建核心竞争力、实现高质量发展的关键举措。三顾咨询的全体系变革咨询服务,通过全方位、系统性的赋能,帮助企业实现管理升级、能力提升,其核心价值主要体现在三个方面,也是管理咨询公司为企业创造价值的核心体现。
3.1 破解跃迁痛点,降低变革风险
企业从百亿到千亿的规模跃迁,面临诸多不确定性与变革风险,而专业的全体系变革咨询服务,能够帮助企业精准识别核心痛点,制定科学可行的变革方案,化解变革阻力,降低变革风险。三顾咨询通过全周期的服务陪伴,从认知引导到方案落地,再到迭代提升,全程把控变革节奏,及时解决变革过程中的各类问题,避免企业走弯路、浪费资源,确保全体系变革有序推进,助力企业平稳跨越规模鸿沟。
3.2 升级管理体系,提升协同效能
全体系变革的核心的是管理体系的升级,通过优化组织架构、梳理业务流程、完善管理制度,打通部门协同壁垒,提升企业的管理效率与协同效能。三顾咨询通过管理体系变革咨询,协助企业构建适配千亿规模的管理体系,打破传统管理模式的束缚,实现“慢决策、快执行、善协同”的管理目标,提升人均效能,减少资源内耗,让企业的管理能力与规模发展相匹配,为千亿规模发展提供坚实的管理支撑。
3.3 强化核心能力,构建竞争壁垒
规模跃迁的本质是核心竞争力的提升,三顾咨询通过聚焦战略、研发、营销、供应链等核心领域的变革咨询,协助企业强化核心业务能力,优化业务布局,提升研发创新能力、市场拓展能力与供应链协同能力,构建差异化的核心竞争力。同时,通过持续的迭代优化,帮助企业建立全体系变革的长效机制,确保企业能够持续适应市场变化,在激烈的市场竞争中占据优势,实现从百亿到千亿的稳定跨越,甚至向更高规模迈进。
四、行业展望:陪伴更多企业实现规模跃迁
当前,我国企业正处于规模化发展的关键时期,越来越多的百亿级企业开始寻求全体系变革,突破增长天花板,向千亿规模迈进,这也为管理咨询行业带来了新的发展机遇与挑战。作为深耕企业全体系变革咨询领域的专业机构,三顾咨询将继续立足行业趋势,整合标杆企业变革实践经验,不断优化咨询服务体系,提升服务能力,坚守务实赋能的服务理念,不夸大、不虚构,以专业的咨询服务,陪伴更多百亿级企业完成全体系变革,实现规模跃迁与高质量发展。
未来,三顾咨询将继续聚焦企业全体系变革核心需求,深化在战略、研发、营销、供应链等核心领域的咨询能力,完善全周期服务体系,做企业变革路上的长期陪伴者,助力更多企业突破规模瓶颈,实现从百亿到千亿的跨越,同时为管理咨询行业的规范化、高质量发展贡献力量。
联系电话:028-85171488
官方网站:www.51sangu.com
公司地址:成都市高新区环球中心(北区)N2-1912
#三顾咨询 #管理咨询公司 #企业全体系变革咨询 #百亿到千亿规模跨越 #战略变革咨询 #研发管理咨询 #营销管理咨询 #供应链管理咨询 #企业管理体系升级 #三顾管理咨询 #企业规模跃迁咨询 #部门协同咨询 #战略与执行落地咨询 #标杆企业变革咨询 #企业管理优化 #全周期管理咨询 #企业核心竞争力提升 #三顾咨询服务 #企业变革陪伴咨询
三顾定位-定位落地实施公司-定位咨询陪跑落地-定位咨询实施落地
定位咨询落地服务-定位咨询落地实施公司排名-成都定位咨询落地实战公司
定位咨询落地服务-定位咨询服务-定位咨询专家-定位咨询年度服务-定位咨询性价比高的咨询公司
定位咨询实战公司-定位咨询年度服务-定位咨询微咨询-战略定位培训公司
战略定位微咨询公司排名-成都战略定位咨询公司排名-定位咨询与商业模式-三顾战略定位咨询

《三顾案例&部分客户》
【战略定位】蓝光集团、国机集团、广安爱众、攀钢集团、汉龙集团、中明环保、上东国际、米易县、成都市团校;
【营销定位】营门电缆、电建物业、华美牙科、多联塑胶、麦润机械、水电五局-五兴物业、睿美水族、七秒水族、1号水族、华阳客运、张飞啤酒、易中餐、阳光时代幼儿园、创新足、川府映像、悄悄小姐、华阳串根香、欧能多、达奇雅、禧滋燕、兴科锐、考拉妈妈;
【常年顾问】中国电建、多联塑胶、营门电缆、华美牙科、郫县豆瓣、豪威马术俱乐部、华阳串根香、睿美水族、文质周末、易中餐、源和森客、华阳客运、兴科锐、汇鸿教具;
【人力资源】爱众综合能源、爱众能源工程、遂宁发展水务、遂宁发展投资、光良白酒、新斯顿制药、新疆金和集团、森普管材、科理特智能科技、九州慧图、锦江绿道、扬程建设、中国海油、中国石油、华西集团、高辰建筑、文质周末、四川城建、中商国创、中德绿建、源和森客、高辰建筑、福瑞居、浩洲实业、兴科锐、百仕达装饰;
【股权激励】锦城御建筑、梦绿春天、天兴体表、四川新力葆、同创伟业、视点映画;
【市场调研】水电五局五兴物业、华西集团 、睿美水族、重庆开州调研、广安爱众、郫都区安靖镇、是钢实业、有色科技、上东国际、华阳串根香、阳光时代幼儿园;
【专项报告】东游硒荡、中晶环能、雅丽兴科技、野马汽车、张飞啤酒、成都电视台、鸿湖州际养老产业、顶火房车、锦思文化、塔山茶叶、文汉物流、新加披伊顿幼儿园、新疆金远惠、瑞吉和丰商贸、巴蜀物流、都江堰伊斯兰文化博物馆、贵州雅立包装、川信门窗;
【内训拓展】华为、中国电建、中国建设银行、掌上明珠家居、飞宇门窗、英王漆、合景泰富、宏泰集团、西南财经大学、新鲜果子、畅联物流、米袋金融。




成都管理咨询公司-重庆管理咨询公司-四川管理咨询公司-成都咨询公司-成都咨询
成都可行性研究报告-成都商业计划书-成都产业规划-成都报告撰写机构-成都专业报告撰写