副标题:三顾咨询重磅推出“四川国资国企十五五规划方法论体系”,赋能地方国资监管机构+助力国有企业高质量发展
前言:把握历史机遇,以高水平规划引领四川国资国企新征程
“十四五”收官在即,“十五五”启程在望。当前,四川正处在由经济大省向现代化强省跨越的关键时期,国资国企作为全省经济社会发展的重要支柱和主导力量,其发展质量直接关系四川现代化建设的全局。科学编制并实施好“十五五”高质量发展规划,是四川各地国资国企把握新发展阶段、贯彻新发展理念、融入新发展格局、实现转型升级的纲领性文件与行动指南。
然而,规划编制工作千头万绪,如何避免“规划规划,墙上挂挂”?如何将宏观战略与地方特色、企业实际紧密结合?如何确保规划既具前瞻引领性,又有切实可操作性?这成为摆在众多四川地方国资监管机构与国有企业面前的共同课题。
鉴于此,作为长期深耕国资国企改革与战略咨询领域的专业智库,三顾咨询基于对国家级、省级战略的深度解读,以及对四川省21个市(州)国资国企发展现状、资源禀赋、产业格局的持续跟踪研究,历时一年研发出 《四川各地国资国企“十五五”高质量发展规划编制系统化模版》 。本模版旨在提供一套模块化、系统性、可定制的规划编制方法论与内容框架,助力四川各地国资国企高效、高质地完成这项承前启后的战略工程。
第一部分:顶层设计——专业国资国企“十五五”规划模块化目录体系
一份优秀的规划,始于清晰、科学、完整的结构。三顾咨询的模版采用“总-分-总”的模块化思路,将庞大复杂的规划体系分解为逻辑严谨、层层递进的模块,确保规划内容全面、重点突出、逻辑自洽。
《四川省[XX市/州/集团]国有资本与国有企业“十五五”高质量发展规划》
(建议目录框架)
一级目录 二级目录 三级目录(核心要点示例)
前言:规划背景与意义
1.1 编制背景 - “十四五”发展成就与经验总结
· 内外部环境深刻变化与新要求
· 规划编制的必要性与紧迫性
1.2 规划依据 - 国家及四川省重大战略部署文件
· 国资国企改革相关政策法规
· 上级规划与地方经济社会发展规划
1.3 规划范围与期限 - 规划空间范围与对象范围
· 规划基期与期限(2026-2030年)
· 远景展望(至2035年)
第一部分:发展基础与环境分析
2.1 “十四五”规划执行评估 - 主要目标与任务完成情况量化评估
· 重大改革举措、投资项目成效分析
· 存在的问题与深层原因剖析(四川国资常见问题:布局分散、主业不强、创新不足、机制不活等)
2.2 宏观环境与趋势分析(PESTEL模型)
- 政治与政策环境: 成渝地区双城经济圈建设、新时代西部大开发、四川省“四化同步、城乡融合、五区共兴”等战略机遇解析
· 经济与产业环境: 全国统一大市场、产业转移、数字经济发展、绿色转型对四川产业体系的影响
· 社会与市场需求: 人口结构、消费升级、公共服务需求变化
· 技术变革环境: 人工智能、新能源、生物技术等颠覆性技术的影响
· 生态环境与法规: “双碳”目标、ESG体系、环保法规加码
2.3 区域发展与竞争格局分析 - 省内竞合分析: 成都极核引领与干支协同,其他市州特色发展定位(如绵阳科技城、宜宾动力电池、德阳重装、攀西战略资源等)
· 成渝地区对标分析: 与重庆重点区县、国企在产业协同、创新能力、开放水平等方面的比较
· 全国同类城市国资对标: 选取对标对象,分析差距与学习方向
2.4 SWOT分析综合研判
· 优势(S): 政策红利、资源禀赋、产业基础、存量资产等
· 劣势(W): 体制机制束缚、历史包袱、人才结构、资本运作能力等
· 机会(O): 战略叠加机遇、新基建、消费复苏、区域合作深化等
· 威胁(T): 经济下行压力、区域竞争加剧、传统产业衰退、风险挑战增多等
· SO/ST/WO/WT组合战略矩阵
第二部分:总体战略与目标体系
3.1 指导思想与基本原则
· 以新时代中国特色社会主义思想为指导
· 坚持党的领导、服务国省战略、市场化改革、创新驱动、统筹发展与安全等原则
3.2 战略定位与愿景 - 区域国资定位
· 例如“地区经济社会发展的稳定器、压舱石、动力源”
· 企业集团愿景: 例如“成为区域领先、国内一流的XX产业投资运营集团”
3.3 总体发展思路 - 提出核心发展战略
· 如:“党建引领、改革赋能、主业做强、创新驱动、开放协同、安全发展”六位一体
3.4 “十五五”主要发展目标 - 定性目标
· 在功能作用、布局结构、公司治理、竞争力等方面的描述
· 定量目标(核心指标体系):
· 规模效益类:资产总额、营业收入、利润总额、净资产收益率(ROE)、国有资产保值增值率
· 布局结构类:战略性新兴产业投资占比、主业集中度
· 创新能力类:研发投入强度、高新技术企业数量、专利数量
· 功能贡献类:固定资产投资额、税收贡献、保障民生项目数量
· 改革发展类:混改企业比例、上市公司数量、管理层任期制与契约化管理覆盖率
· 绿色安全类:万元产值综合能耗下降率、安全生产事故控制指标
第三部分:重点任务与实施路径
4.1 优化国有资本布局与结构调整
· 绘制“产业地图”: 明确进退领域,收缩非主业、非优势业务
· 服务区域战略: 聚焦地方党委政府确定的现代工业体系(如电子信息、装备制造、食品轻纺、能源化工、先进材料、医药健康等)与基础设施建设
· 发展战略性新兴产业: 结合地方实际,瞄准数字经济、绿色低碳、生物制造、商业航天、低空经济等新赛道
· 推动重组整合: 横向合并、纵向整合,打造具有核心竞争力的一流企业
4.2 深化国资国企改革攻坚
· 完善中国特色现代企业制度: 厘清各治理主体权责边界,加强董事会建设,落实董事会职权
· 深化混合所有制改革: 优化混改路径设计,重点推动竞争类企业混改,探索差异化管控
· 健全市场化经营机制: 全面推行经理层成员任期制和契约化管理,深化三项制度改革,灵活开展多种方式的中长期激励
· 提升国资监管效能: 构建“三级国资监管”体系(省-市-县),推动国资监管从“管企业”向“管资本”转变
4.3 强化科技创新与产业升级
· 构建创新体系: 强化企业创新主体地位,建设国家级、省级研发平台,牵头或参与创新联合体
· 攻关核心技术: 围绕产业链薄弱环节和未来产业,实施关键核心技术攻关清单管理
· 推动数字化转型: 制定“数字国企”行动方案,推动生产运营智能化、管理决策数字化、产业体系生态化
· 促进绿色低碳发展: 制定碳达峰行动方案,发展循环经济,推广应用绿色技术
4.4 提升资本运作与价值管理能力
· 用好用活上市公司平台: 推动优质资产上市,提升上市公司质量,通过再融资、并购重组做优做强
· 创新投融资模式: 运用各类基金工具(产业基金、创投基金、PPP基金),拓展资产证券化(ABS)、公募REITs等渠道
· 加强全面预算与财务管理: 强化成本管控,优化资本结构,防范债务风险
· 完善价值创造与评价体系: 探索引入经济增加值(EVA)、动态投资回报率等指标
4.5 增强服务国省战略与民生保障功能
· 重大项目建设: 在交通、能源、水利、新型基础设施等领域谋划实施一批标志性工程
· 乡村振兴与城乡融合: 参与城乡基础设施建设、特色农业开发、乡村文旅运营
· 公共服务提质: 在水务、燃气、公交、环保、医疗、养老等领域提供高质量供给
· 区域协同发展: 主动融入成渝地区双城经济圈建设,深化与重庆及其他省市的合作
4.6 筑牢风险防控与安全发展底线
· 完善全面风险管理体系: 涵盖投资、债务、法律、合规、金融、安全生产等领域
· 重点领域风险排查与化解: 房地产、金融业务、境外投资等
· 强化审计监督与违规责任追究:
· 加强内部控制体系建设:
第四部分:实施保障与监测评估
5.1 加强党的全面领导
· 把党的领导融入公司治理各环节,推进党建与生产经营深度融合
· 加强国有企业领导班子和人才队伍建设
· 落实全面从严治党责任
5.2 强化组织与资源保障
· 成立规划实施领导小组,明确责任分工
· 加强资金、人才、土地、数据等要素资源的统筹保障
· 营造鼓励创新、宽容失败的文化氛围
5.3 制定年度计划与项目清单
· 将规划目标分解为年度经营计划和预算
· 建立“十五五”重大工程项目库、重大改革任务清单,实行台账管理
5.4 建立动态监测评估与调整机制
· 构建规划实施监测指标体系和信息化平台
· 开展年度监测、中期评估和末期全面评估
· 建立规划动态修订和调整机制,增强规划弹性
附件
6.1 重大工程项目表
6.2 重大改革任务分解表
6.3 核心指标体系表
6.4 相关政策文件汇编
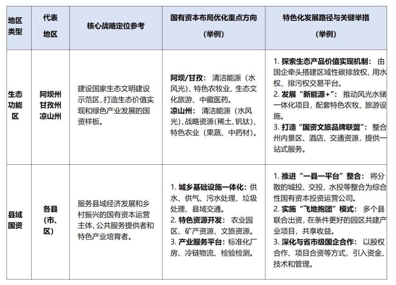
第二部分:落地生根——四川各地国资国企高质量发展构思示例
规划的生命力在于落地。三顾咨询认为,四川各地资源禀赋、发展阶段、产业重心差异显著,规划绝不能“一刀切”。以下我们选取几个代表性区域类型,勾勒其“十五五”高质量发展的差异化构思方向,以展示本模版的定制化应用。
表:四川部分代表性地区国资国企“十五五”高质量发展构思方向示例


第三部分:专业护航——三顾咨询“十五五”规划编制“六步法”与核心价值
拥有科学的模版和清晰的构思,还需要专业的执行。三顾咨询为四川各地国资国企提供从规划启动到落地辅导的全过程服务,我们的“六步法”确保规划成果既“仰望星空”又“脚踏实地”。
步骤一:深度诊断与全面扫描。 组建由战略、行业、财务、改革专家组成的项目组,通过资料研读、数据分析、深度访谈、实地调研等方式,对客户现状进行“全身检查”,精准识别优势、短板、机会与风险。
步骤二:战略研讨与共识凝聚。 通过多轮次、多层级(党委、董事会、经营层、骨干员工)的战略研讨会、工作坊,导入先进理念与方法论,统一思想,凝聚发展共识,明确战略方向。
步骤三:模块化编制与定制开发。 运用本文前述的模块化目录体系,结合第一步的诊断结果和第二步的战略共识,进行规划文本的精细化编制。所有内容均与地方实际紧密结合,杜绝空话套话。
步骤四:目标测算与项目谋划。 运用财务模型、产业分析工具,对规划目标进行科学测算和可行性论证。协助客户谋划一批支撑战略落地的重大工程项目和改革任务,并建立项目库。
步骤五:协同评审与修改完善。 协助客户组织内外部专家对规划进行评审,根据反馈意见进行修改完善,确保规划符合上级要求、切合企业实际、具备高度专业性。
步骤六:宣贯分解与动态辅导。 规划定稿后,协助客户制定宣贯方案和任务分解计划,将规划目标纳入绩效考核。在规划实施阶段,提供定期监测评估、动态调整建议等常年顾问服务。
选择三顾咨询,您将获得:
1. 源于实践的四川洞察: 我们持续跟踪研究四川各市州国资动态,积累了大量案例数据库,能快速理解您的独特情境。
2. 模块化与定制化的完美结合: 既提供高效率的标准化工作流程与知识框架,又能产出深度契合您需求的个性化规划方案。
3. 可落地的实施路线图: 不仅交付一本精美的规划文本,更交付一套清晰的任务清单、责任体系、资源保障和监测评估方案。
4. 全链条的专业能力支撑: 我们的团队覆盖战略、公司治理、并购重组、人力资源、数字化转型、风险控制等全链条咨询能力,能应对规划中的各类复杂问题。
5. 持续的智力陪伴: 我们视客户为长期合作伙伴,愿在“十五五”期间持续提供智力支持,助力规划目标实现。
结语:携手三顾,共绘四川国资国企“十五五”壮丽新篇
“十五五”时期是四川国资国企深化改革、提质增效、实现跨越式发展的黄金窗口期。一份高质量的发展规划,是抢占先机、赢得未来的“导航图”和“施工图”。
三顾咨询,深谙国情、省情、企情,秉持“战略前瞻、方案务实、交付精准”的服务理念,致力于成为四川各地国资监管机构和国有企业最可信赖的战略合作伙伴。我们已整装待发,期待与您携手,共同擘画与谱写四川国资国企高质量发展的“十五五”壮丽新篇章!
立即行动,为未来五年谋篇布局!
欢迎四川省、市(州)、县(市、区)各级国有资产监督管理机构及各级国有企业垂询洽谈。
联系电话:028-85171488
官方网站:www.51sangu.com
公司地址:成都市高新区环球中心(北区)N2-1912
#四川国资国企#十五五规划#高质量发展#编制模板#咨询公司#四川省国有企业#十四五评估#十五五战略#规划编制指南#成都#绵阳#宜宾#德阳#南充#泸州#达州#乐山#凉山#阿坝#甘孜#各地市州#国资规划#成渝地区双城经济圈#国企改革#国有资本布局#战略性新兴产业#三顾咨询#国企战略规划#国资监管#十四五总结#十五五目标#地方投融资平台#转型发展#城投公司#产投公司#十四五完成情况#四川国企改革深化提升行动#实施方案#混合所有制#现代公司治理#天府国企#数字化转型#科技创新#绿色低碳#规划编制服务#
#战略规划 #十五五规划 #企业战略 #2026规划 #数字化转型 #可持续发展 #组织敏捷性 #管理咨询#国企十五五规划#规划落地#全案陪跑#管理咨询#三顾咨询#十五五规划编制#十五五规划咨询公司#四川省十五五规划编制#成都市十五五规划编制#产业规划报告#产业规划十五五规划#服务行业十五五规划#服务行业十五五规划#国企十五五规划#事业单位十五五规划#企业十五五规划编制#战略规划#十五五战略规划#管理咨询公司#战略定位#企业战略规划#企业管理咨询#成都管理咨询公司#成都营销策划公司#成都定位咨询公司#成都品牌策划公司#
三顾定位-定位落地实施公司-定位咨询陪跑落地-定位咨询实施落地
定位咨询落地服务-定位咨询落地实施公司排名-成都定位咨询落地实战公司
定位咨询落地服务-定位咨询服务-定位咨询专家-定位咨询年度服务-定位咨询性价比高的咨询公司
定位咨询实战公司-定位咨询年度服务-定位咨询微咨询-战略定位培训公司
战略定位微咨询公司排名-成都战略定位咨询公司排名-定位咨询与商业模式-三顾战略定位咨询

《三顾案例&部分客户》
【战略定位】蓝光集团、国机集团、广安爱众、攀钢集团、汉龙集团、中明环保、上东国际、米易县、成都市团校;
【营销定位】营门电缆、电建物业、华美牙科、多联塑胶、麦润机械、水电五局-五兴物业、睿美水族、七秒水族、1号水族、华阳客运、张飞啤酒、易中餐、阳光时代幼儿园、创新足、川府映像、悄悄小姐、华阳串根香、欧能多、达奇雅、禧滋燕、兴科锐、考拉妈妈;
【常年顾问】中国电建、多联塑胶、营门电缆、华美牙科、郫县豆瓣、豪威马术俱乐部、华阳串根香、睿美水族、文质周末、易中餐、源和森客、华阳客运、兴科锐、汇鸿教具;
【人力资源】爱众综合能源、爱众能源工程、遂宁发展水务、遂宁发展投资、光良白酒、新斯顿制药、新疆金和集团、森普管材、科理特智能科技、九州慧图、锦江绿道、扬程建设、中国海油、中国石油、华西集团、高辰建筑、文质周末、四川城建、中商国创、中德绿建、源和森客、高辰建筑、福瑞居、浩洲实业、兴科锐、百仕达装饰;
【股权激励】锦城御建筑、梦绿春天、天兴体表、四川新力葆、同创伟业、视点映画;
【市场调研】水电五局五兴物业、华西集团 、睿美水族、重庆开州调研、广安爱众、郫都区安靖镇、是钢实业、有色科技、上东国际、华阳串根香、阳光时代幼儿园;
【专项报告】东游硒荡、中晶环能、雅丽兴科技、野马汽车、张飞啤酒、成都电视台、鸿湖州际养老产业、顶火房车、锦思文化、塔山茶叶、文汉物流、新加披伊顿幼儿园、新疆金远惠、瑞吉和丰商贸、巴蜀物流、都江堰伊斯兰文化博物馆、贵州雅立包装、川信门窗;
【内训拓展】华为、中国电建、中国建设银行、掌上明珠家居、飞宇门窗、英王漆、合景泰富、宏泰集团、西南财经大学、新鲜果子、畅联物流、米袋金融。




成都管理咨询公司-重庆管理咨询公司-四川管理咨询公司-成都咨询公司-成都咨询
成都可行性研究报告-成都商业计划书-成都产业规划-成都报告撰写机构-成都专业报告撰写